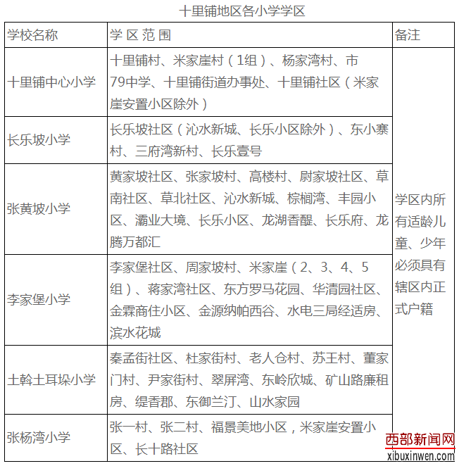
西部新闻网讯 5月22日,按照西安市教育局的统一要求,西安教育局在其官方网站公布了今年区域内公办初中、小学的学区划分情况。莲湖区具体划分如下表,快来看看你家孩子应该在哪个学校上学?
碑林区
|
|
|
|
碑林区2018年义务教育学区划分一览表(初中)
|
|
灞桥区
灞桥区2018年义务教育学区划分一览表(小学)
灞桥区2018年义务教育学区划分一览表(初中)
|











